Articles | Volume 16, issue 5
https://doi.org/10.5194/esd-16-1699-2025
https://doi.org/10.5194/esd-16-1699-2025
Perspective
 | 
10 Oct 2025
Perspective |  | 10 Oct 2025

Positive tipping points for accelerating adoption of regenerative practices in African smallholder farming systems: what drives and sustains adoption?

Antony Philip Emenyu, Thomas Pienkowski, Andrew M. Cunliffe, Timothy M. Lenton, and Tom W. R. Powell
Abstract

Mass adoption of regenerative agriculture (RA) practices could improve the resilience and increase the productivity of African smallholder farming systems in the face of growing climate change pressures. However, mechanisms to rapidly and sustainably scale up these RA practices are not yet well understood. Recent research suggests that rapid system transitions towards sustainable practices such as RA can be driven by amplifying feedback loops, and if these are sufficiently strong, the system could reach a tipping point of self-propelling change. Moore et al. (2015) contended that scaling up, out, and deep is essential for wide-scale system change but identified a gap in the understanding of how to achieve the three-way scaling goal, let alone achieve it quickly. To address this gap, we combine Lenton et al.'s (2022) framework for operationalizing positive tipping points with Moore et al.'s (2015) conceptualization of scaling to understand triggers for rapid scaling in the case of The International Small group and Tree planting programme (TIST) in East Africa. We present three key insights:

  1. It is essential to work with centrally positioned actors capable of and motivated to influence changes in policy and norms towards scaling the intervention such as the smallholder farmers for TIST.

  2. These different dimensions of scaling continuously interact, influenced by feedback loops. For sustained scaling, it is key to create enabling conditions to trigger reinforcing feedbacks.

  3. The rate of scaling is a factor of the reinforcing feedbacks at play in a particular location. Therefore, identification of these feedbacks and the appropriate leverage points is key in addressing location-specific scaling challenges, thus emphasizing the need for context-specific data.

Share
1 Introduction

Agriculture in sub-Saharan Africa is highly vulnerable to climate change effects. The International Fund for Agricultural Development estimates that 70 % of the total food supply in the continent is from smallholder farms (IFAD, n.d.). Most of these farms are rainfed, have highly degraded soils, and have extremely low capital to invest in improving production systems (Nezomba et al., 2017), thus limiting their adaptive capacity. The Intergovernmental Panel on Climate Change Working Group II report states that most smallholder farmers in the Global South, including Africa, have already reached their soft limits for human adaptation to climate change (IPCC, 2022). This implies that, while adaptation options exist, they remain inaccessible to smallholder farmers due to financial, governance, institutional, and policy constraints. Nevertheless, the impacts of climate change continue to worsen across the region. Most climate models agree that, across most of sub-Saharan Africa, dry seasons will become longer and hotter, while wet seasons will become shorter with more intense rainfall (Ayugi et al., 2021; Dosio et al., 2021; Wainwright et al., 2021), putting smallholder farmers that are already vulnerable at a higher risk of food and livelihood insecurity. Despite these challenges, there is compelling evidence that the adoption and effective implementation of regenerative agriculture (RA) could enhance the resilience and productivity of smallholder farming systems in the face of growing climate change pressures (Rehberger et al., 2023). For instance, it is estimated that with just 50 % adoption of RA, African smallholder farmers could potentially see a 30 % reduction in soil erosion, 60 % increase in water infiltration rates (reducing run-off and increasing soil water storage), 24 % increase in nitrogen content, and 20 % increase in soil carbon content, which could add approximately USD 70 billion gross value per year to African farmers (IUCN, 2021). Despite these potential benefits, most interventions promoting RA practices struggle to attain and sustain scale. Here, scaling means expanding, adapting, and sustaining successful initiatives in different places and over time to reach a greater number of beneficiaries (Mills et al., 2019).

There is general agreement that rapid adoption of RA practices is essential to cope with growing climate change pressures on the food system (LaSalle and Hepperly, 2008; Rehberger et al., 2023; Strauss and Chhabria, 2022). Definitions of what constitutes RA and how it differs from other good practices in conventional agriculture have been debated (Giller et al., 2021; Newton et al., 2020; Schreefel et al., 2020), but almost all definitions recognize the importance of soil conservation and a systems approach to defining RA. In this paper, RA is defined as “farming practices that improve soil, water and overall ecosystem health, increase carbon sequestration, increase biodiversity, maintain or improve farm productivity and improve social and economic wellbeing of the farming community” (Newton et al., 2020). Examples include minimum tillage, maintenance of soil cover, and the fostering of plant biodiversity including agroforestry and integration of livestock (Giller et al., 2021; Newton et al., 2020). However, for practical purposes, Giller et al. (2021) suggest that for any given context, RA champions need to ask five key questions:

  1. What problem is RA meant to solve?

  2. What is to be regenerated?

  3. What agronomic mechanism will enable or facilitate regeneration?

  4. Can the mechanism be integrated into economically and socially viable agronomic practices for the specific context?

  5. What political, social, and/or economic forces can drive use of the new practice?

Concerning scaling, these issues could relate to the following questions:

  • Why scale?

  • What should we scale?

  • How do we scale quickly?

Here, we focus on the question of how we can scale quickly.

Moore et al. (2015) identify three dimensions of scaling essential for large-scale system changes: scaling out, scaling up, and scaling deep. Scaling out involves expanding an initiative to more people and more places or promoting organic spread (Mills et al., 2019). Scaling up entails engaging with higher institutional levels to change the rules, logics, incentives (Moore et al., 2015) or leveraging existing ones to facilitate uptake (Geels, 2002). Finally, scaling deep involves shifting attitudes, norms, knowledge, and values to accelerate adoption (Moore et al., 2015). The magnitude of the challenges facing smallholder farmers in Africa necessitates rapid and exponential scaling out of RA. While most studies on scaling within the agricultural sector identify the importance of a clear vision and suggest strategies (Gillespie et al., 2015; Millar and Connell, 2010; Nicol, 2020), many of the scaling frameworks used do not explicitly explore the factors and processes that might catalyse such desired rapid and exponential growth. A better theoretical understanding of these could help in the design of interventions that leverage positive feedback processes for rapid and non-linear scaling of RA. In this paper, we draw on the framework for operationalization of positive tipping points proposed by Lenton et al. (2022) to explore enablers and processes that could accelerate scaling.

This framework proposes that under certain enabling conditions, some actions can trigger rapid and self-propelling adoption of sustainability innovations driven by reinforcing feedback processes in social–technological or social–ecological systems (Lenton et al., 2022). Economic competitiveness, performance, and accessibility of innovations to users; the prevailing cultural and social norms; and users' capability can all be key enabling conditions for systemic tipping points and will vary according to context. Reinforcing feedback processes that may drive scaling of adoption include social contagion, increasing returns to adoption, network effects, information cascades, percolation, co-evolution, ecological positive feedbacks, and social–ecological positive feedbacks. Key intervention areas to strengthen reinforcing feedbacks or create enabling conditions include policy and regulation, private finance and markets, innovation and technology, education and information, behavioural nudges, and monitoring and accountability mechanisms. We combine theories of scaling and the positive tipping points framework to explore the adoption of RA in sub-Saharan Africa. Specifically, we examine Moore et al.'s three dimensions of scaling to identify the potential role of feedbacks between the spread of adoption between individuals; changes in governance and institutions; and changes in culture, values, and behavioural norms. We draw on literature from various regenerative farming interventions across Africa, using The International Small group and Tree planting programme (TIST) in East Africa as a case study.

2 Conceptual framing

Scaling up, out, and deep could provide the necessary leverage for achieving such large-scale system-wide transformation (Moore et al., 2015), and changes in one scaling dimension could easily trigger changes in another through feedback loops. For instance, policies that create synergies between behavioural and technological changes could lead to virtuous political feedback loops (Fesenfeld et al., 2022), which in turn influence social norms and potentially the adoption of certain ideas and interventions. If these feedback loops are reinforcing, the resultant changes could be rapid and self-perpetuating (Fig. 1), hence achieving the goal of both rapid and large-scale system-wide transformation.

https://esd.copernicus.org/articles/16/1699/2025/esd-16-1699-2025-f01

Figure 1The interaction between the different dimensions of scaling driven by reinforcing feedback processes. Different reinforcing feedback processes can be involved at one time. The reinforcing feedback processes act within and across multiple spatial scales (from local, national to international) and influencing changes to the scaling within and across those levels in the process.

Download

Several feedback processes could be involved at any time, and identifying these processes is key to desirably influence scaling. Insights into these interactions could help to identify the most effective actions to accelerate adoption in a particular context. Just like the dimensions of scaling, these feedback processes are not mutually exclusive and act across multiple spatial scales. For instance, the adoption of agroforestry at the community level could result in landscape-level social–ecological impacts (Buxton et al., 2021) driven by social–ecological reinforcing feedback processes. The scaling dimensions and feedback processes often complement, antagonize, or even balance one another and affect the impact of any given intervention. A scaling intervention could have varying effects across scaling levels. For instance, while agricultural subsidies could increase real household incomes at a small scale, once scaled up for the same group, the average welfare effects could drop (Bergquist et al., 2023). At small scales, the land-rich experience larger income gains from subsidies at the expense of the land-poor. However, at scale, input prices might decrease for input-intensive crops, while the cost of labour increases, hence increasing income benefits to the land-poor over the land-rich. The activation of these feedback processes requires certain enabling conditions to be in place first.

3 Enabling conditions and feedback processes for successful adoption of RA in Africa

Enabling conditions are thresholds in system parameters such that small further interventions may trigger rapid, self-propelling change. For example, if an innovation outperforms the incumbent system on key metrics (price, labour costs etc.), adoption is more likely to become self-propelling. Some of these conditions relate to the innovation itself, such as price and quality. These can be partly addressed at the design stage but may also be affected further by system dynamics including feedbacks (e.g. prices may be lowered and quality improved through increasing returns to adoption). Others such as complementarity and performance, desirability and symbolism, accessibility and convenience, and information and social networks depend on how the innovation fits within the environment in which it is to be implemented (Lenton et al., 2022). These conditions are highly dynamic, continuously adjusting in response to the actions taken and the feedback processes triggered and modifying the intervention environment. To keep up with these dynamics, implementors have to be highly proactive and adaptive in their response.

Innovation adoption is a complex process with multiple possible outcomes: adoption (continued use of an innovation) (Ainembabazi and Mugisha, 2014; Amadu et al., 2020), partial adoption (using part of the innovation) (Zulu-Mbata et al., 2016), adoption intensity (using more or less of the innovation) (Kunzekweguta et al., 2017; Mujeyi et al., 2022), non-adoption (not using the innovation) (Khoza et al., 2019), dis-adoption (stopping use of the innovation) (Alpizar et al., 2022; Grabowski et al., 2016), and adaptation (editing the innovation) (Bouwman et al., 2021). Here, an innovation is any intervention new to a given location or context. It could be a product (e.g. a new plant variety), a practice (e.g. cover cropping, governance approach), or knowledge (e.g. a planting technique). The individual attributes of an innovation (e.g. price, quality) as well as how well it integrates with existing systems (e.g. complementarity, accessibility, symbolism, performance) would affect its scalability and readiness to scale. Here adoption is used to mean the same as scaling out. To realistically illustrate the relational dynamics between some of the contextual factors, we have merged certain enabling conditions in the subsequent discussions. Based on this logic resulting categories include cost, performance and capability, desirability and symbolism, accessibility and convenience, and information and social networks.

3.1 Cost, performance, and capability

A RA innovation is more likely to get adopted if it has lower input costs and better performance compared to alternatives for example in terms of improved yields provided the farmer has the capability to meet the required costs. The cost of an innovation is often evaluated in terms of a farmer's available resources (can I afford the capital or labour requirements?), how it fits with existing systems (does it complement what I have?), or perceptions of performance (can it improve my returns?). For instance, for a farmer who already has oxen, buying an ox plough could be cheaper than hiring a tractor. However, the converse may be true for a farmer without oxen. Perceptions of performance may motivate initial investment, but actual performance drives future investments. To fully experience the benefits of an innovation, farmers need to have the capability to effectively use the innovation. In most cases, farmers must meet the innovation's effective implementation requirements (i.e. the requirements to maximize the benefits of an innovation), such as labour (Habanyati et al., 2020), time (Bouwman et al., 2021), and land requirements (Kurgat et al., 2020), to fully experience the benefits. Therefore, interventions that increase the affordability of an innovation, the capability of farmers, and optimize performance would most likely increase the scalability of the innovation.

The interaction between cost and performance could trigger certain reinforcing feedbacks and lead to virtuous rapid scaling cycles. For instance, if the cost of implementation decreases while the performance increases, increasing returns could be achieved (Takeshima, 2017). Increasing returns could also result from farmers changing their enterprise mix (Li et al., 2023), specialization (Takeshima, 2017) or mechanization (Takeshima, 2017). As farmers learn through practice, they get more efficient and potentially obtain higher benefits from the intervention. These benefits from increasing returns or learning by doing could trigger mass sequential adoption through social contagion as farmers learn from, listen to, observe, and mimic successful peers in their social networks (Centola, 2021). At programme level, learning by doing could lead to reduced barriers to entry and better intervention benefits, thus increasing the likelihood of successful scaling.

3.2 Desirability and symbolism

Cultural beliefs, norms, and traditions shape what is acceptable within a given society. Changing social norms and beliefs (scaling deep) often precede and could drive political (scaling up) and technological changes, and if the reinforcing feedbacks are strong, this cycle of changes could potentially tip social behaviour. In the RA adoption space, such norms could relate to livelihood strategies for a given group (Agundez et al., 2022), gender roles and associated resource access rights (Kehinde and Adeyemo, 2017; Khoza et al., 2019), and social–cultural beliefs (myths about certain practices) (Agundez et al., 2022; Assogbadjo et al., 2012). For instance, in northern Malawi, Bambara groundnuts (Vigna subterranea) had been promoted for their high nutritious value, drought tolerance, and soil-enhancing qualities. However, certain groups culturally associated this plant with death, thus limiting its cultivation, distribution, and marketing (Forsythe et al., 2015). Resistance to the adoption of potentially beneficial interventions could, in principle, be mitigated through educational campaigns through communities of practice (Page and Dilling, 2019). However, there can be important ethical considerations around changing beliefs and practices in ways that could change the identity of a people.

Social norms and behaviour can be moulded and shaped through actions of third-party entities such as the government, intergovernmental and non-government organizations, academics, and faith-based organizations, who may have competing motivations (Fehr and Fischbacher, 2004; Halevy and Halali, 2015). It is therefore crucial that communities, whose cultural beliefs, norms, and traditions are impacted, are provided with adequate information about interventions, enabling them to independently assess their options and make informed choices. In the smallholder setting, this often involves intensive and consistent agricultural extension, characterized by active farmer participation, practical demonstrations of RA practices benefits, and cooperation with common interest groups (Reed, 2007). Groups particularly provide a space for consultation between peers and leverage the power of social influence towards adoption of group norms (Alexander et al., 2022). In practice, agricultural extension services and community groups are often affiliated to certain entities whose viewpoints and norms they champion. Utilizing existing extension and community structure therefore risks playing into preexisting power dynamics and potentially contributing to processes with unintended and undesirable outcomes.

3.3 Accessibility and convenience

For a product or process to be considered accessible, it must be available, farmers must be able to reach the point of supply with ease, and they need to have the rights to use it. Availability refers to the physical presence, for instance, of land (Kehinde and Adeyemo, 2017; Razafimahatratra et al., 2021), water for irrigation (Maindi et al., 2020), and essential inputs (Murindangabo et al., 2021) in the case of most RA interventions. However, just because a resource is available, it does not guarantee accessibility due to infrastructural barriers or issues associated with resource use rights. For example, distance from markets/point of supply (Abdulai et al., 2021; Kifle et al., 2022; Kunzekweguta et al., 2017; Mujeyi et al., 2022), inadequate road infrastructure (Maindi et al., 2020; Wafula et al., 2016), ownership of transport assets to reduce the relative distance (Mujeyi et al., 2022), land tenure (Murindangabo et al., 2021; Owombo and Idumah, 2017; Teklu et al., 2023) and rights to protect and own trees in agroforestry schemes (Kouassi et al., 2021) could limit the access and capability of potential users and thus adoption.

Addressing the various dimensions of accessibility could improve farmer interaction and increase their likelihood of experiencing innovation benefits and potentially adoption. Taking steps to address the various accessibility challenges could trigger certain reinforcing feedback processes, thus resulting in virtuous scaling cycles. For instance, addressing the issues of rights could involve both addressing certain social norms linked to gender roles (scaling deep) and reviewing policies around land rights (scaling up), while infrastructural investments such as road networks and markets often come after policy changes (scaling up). Certain policy changes could lower the cost of investment and create opportunities for increasing returns and potentially network effects. Network effects occur when the benefits offered by a product or service increases with the number of users (Tucker, 2018).

3.4 Information and social networks

While mechanisms like persuasion, regulation, and incentives have often been used to bridge the adoption gap for most interventions (Ajayi et al., 2008), positive perception of performance of a RA practice plays a key role in driving both the initial engagement with and continued use of an innovation. Socializing the innovation is an essential step in enabling the potential adopters to understand the innovation, its performance, and their own capability to effectively use it. For interventions whose benefits could take long to be realized, increasing duration of exposure (Alpizar et al., 2022) while providing technical support (Habanyati et al., 2020) is an essential step. However, it is important to manage expectations or else risk potential dis-adoption if the innovation does not deliver as expected (Chinseu et al., 2019). Access to complete information is crucial in shaping potential adopters' experiences with an innovation, thereby influencing its likelihood of adoption or non-adoption.

The impact of all the enabling conditions discussed above is information dependent. Therefore, the type of information and how to present it, to whom, when, how often, and where are all key questions when creating conditions for successful adoption. The level of access, perception, and trust of any particular information source could vary from group to group. Thus, to effectively communicate, one must understand the most favoured sources of information for any particular group (Djido et al., 2021; Muriithi et al., 2021). In the smallholder context, while multi-media sources such as radios, short-term message services on mobile phones, and newsletters could be useful (Oladele et al., 2019), extension service and informal farmer networks particularly play key roles in information flow (Brown et al., 2017; Djokoto et al., 2016; Habanyati et al., 2020). Extension here does not limit itself to public extension services (for examples agricultural officers, forestry officers) but also includes private and NGO farmer support services. Beyond facilitating information flow, extension approaches that prioritize farmer participation and practical demonstration of the RA practice benefits are likely to be more effective in improving farmer perception and adoption (Reed, 2007). When it comes to farmer networks, farmers are more likely to choose who to consult based on homophily (people similar to themselves, e.g. religion, tribe), kinship, and/or physical proximity (Giroux et al., 2023). Therefore, to strengthen and leverage the social capital in farmer networks, it makes sense to work with groups of people near each other. For highly complex behaviours like adoption of a new innovation, the strong social networks cultivated in a group environment can play a powerful role in propelling behavioural contagion (Centola, 2021). Groups also provide secondary services that could improve the ability of individual group members to address resource limitations that could affect adoption such as providing access to affordable credit, land, or labour.

Most of the reinforcing feedback processes linked to scaling leverage the power of information and social networks. For instance, network effects rely on the benefits of being part of a large network (Tucker, 2018), and social contagion is driven by farmers getting information from, observing, and imitating influential members of their social networks (Herrando and Constantinides, 2021; Randall et al., 2015). For information cascades, agents are most likely to act on information from trusted contacts and then only evaluate these reactions later (Tokita et al., 2021). Some of these feedback processes could result in the reconfiguration of social network structure, impacting the scaling processes that are reliant on these social network structures. For instance, in the event of undesirable outcomes, agents often change their trusted contacts to avoid similar experiences in the future (Tokita et al., 2021). Therefore, it is worth ensuring that expectations are managed, the information shared is authentic, and multiple points of the network are targeted to minimize chances of information loss if networks reconfigure.

Learning is an essential step in the adoption process, and in its absence, the capability of the user could be greatly diminished and along with it the benefits drawn from an innovation. While information cascades can be highly effective in recruiting large numbers of participants in a short time, there is a risk that social learning could be blocked as agents conform too quickly, not allowing time to aggregate information and update personal beliefs (Bikhchandani et al., 2021). It is therefore essential to create a balance between having rapid scaling and ensuring that individuals learn enough to explore and experience the benefit of an innovation.

4 A case study of The International Small group and Tree planting programme (TIST) in East Africa

TIST is an agroforestry payment for ecosystem service (PES) programme that is currently running in Kenya, Uganda, Tanzania, and India (Benjamin et al., 2018). The programme also promotes reforestation, conservation farming, and entrepreneurship and operates in small groups of 6–12 farmers within walking distance from each other (Reid and Swiderska, 2008). Since its launch in 1999, TIST has reached over 265 919 farming households in 41 136 small groups, maintained over 28 million trees, and offset over 7×106 t of carbon (https://programme.tist.org, last access: 22 March 2025). In East Africa, Kenya (20 452 groups) has the highest number of groups enrolled, followed by Uganda (10 853 groups) (Fig. 2).

Figure 2 shows variation in enrolment across different sites, thus highlighting the contextual nature of scaling and hinting on the need to address each scaling challenge on a case-by-case basis. In Kenya, participant enrolment rates in the Meru and Nanyuki project areas overshadow all the other sites in the country and shape the national enrolment picture, while in Uganda, the programme expanded to several new project areas after 2015, with some (Soroti, Gulu, Amuru, and Lira) achieving high rates of enrolment comparable to the older sites. For instance, of the five sites with the highest number of groups in Uganda, three sites are less than 8 years old as of 2025, and among these Soroti has the second-highest enrolment rate of all the sites in the country.

https://esd.copernicus.org/articles/16/1699/2025/esd-16-1699-2025-f02

Figure 2There was a steep rise in the enrolment of TIST participants in Uganda (a) and Kenya (b) between 2003 and 2022. Enrolment varies between countries and sites within each country, thus highlighting the context specificity of scaling processes.

Download

5 Scaling of TIST

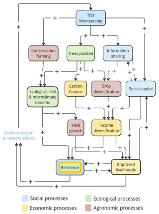
Here we apply the conceptual framework introduced to identify key features of TIST's success in scaling. In Fig. 3, we adapt Fig. 1 to illustrate the enabling conditions specific to TIST. The subsequent section then explains the mechanisms through which these enabling conditions result in scaling with Fig. 4, illustrating the interconnected and mutually reinforcing membership benefits which have potential to drive strong feedbacks.

https://esd.copernicus.org/articles/16/1699/2025/esd-16-1699-2025-f03

Figure 3TIST scales up, deep, and out in multiple ways. The interventions activate and contribute to the amplification of feedback processes that drive scaling out, up, and deep and the interaction between them.

Download

6 Enabling conditions and reinforcing feedback processes in the scaling of TIST

6.1 Cost, capability, and performance

While the promise of supplemental income from captured carbon is a key incentive for initial enrolment in the programme, the additional diverse benefits and the low cost of participation gives participants multiple reasons to join and stay involved. By design, TIST prioritizes maximization of the benefits from participation in the programme while increasing the capability of the farmers to engage through minimization of involvement costs. On the benefits side, the programme supports participants to access carbon payments to supplement the other benefits the trees may provide already or in the future. Such benefits include soil improvement, erosion control, wind breaks, firewood, fruits from fruit trees, fencing material, timber, medicine, bee habitats, natural insecticides, and fodder (Reid and Swiderska, 2008). The programme also offers secondary benefits to participants such as better access to credit (Benjamin et al., 2016), improved social capital, gender equity (Benjamin et al., 2018), and various livelihood diversification opportunities. On the cost side, farmers in the programme are encouraged to establish their own tree nurseries at group levels and grow locally available tree species. This localization of supply and flexibility of choice aims to improve affordability and the contextual appropriateness of tree choices. Secondly, TIST does not restrict participation based on land size or location. Therefore, interested farmers do not have to incur any extra costs to access land in order to participate. This reduction in cost alongside other ecological and social–ecological reinforcing feedback processes leads to accumulation of benefits, thus increasing the returns to participation (see Fig. 4). As farmers observe and imitate successful peers and build stronger social support systems for adoption, social contagion and network effects are often triggered (Powell et al., 2023).

https://esd.copernicus.org/articles/16/1699/2025/esd-16-1699-2025-f04

Figure 4Mutually reinforcing benefits evidenced in the literature are likely to strengthen feedbacks and increase the likelihood of further adoption of TIST at community level. Conservation agriculture and agroforestry improve soil ecological functioning and contribute to improved and more stable yields (Rehberger et al., 2023), while the various tree products along with carbon finance contribute to income diversification and improved livelihoods (Benjamin et al., 2018). Through working in groups, there is better information sharing, which, in turn, builds and reinforces the social capital. Strong and visible benefits to individual farmers or small groups are more likely to feedback on adoption rates through social contagion. Reproduced from Fig. 4.3.11 in Powell et al. (2023, p. 43).

6.2 Desirability and symbolism

Since TIST is farmer-centred and farmer-led, the farmers' beliefs, norms, and value system are integrated throughout programme participation decisions like what tree species to plant, where, and how to plant them. With farmers driving decisions, they are also able to drive appropriate local policy changes from the grassroots. To aid this, TIST employs “cluster servants” to provide extension services, supporting farmers in making such context-relevant changes without compromising programme operational principles. The cluster servants are appointed from the community of farmers and so are familiar with both the local context and the programme's operational dynamics. In the absence of external support, farmers often promote their innovations among peers (Reed, 2007). Under TIST, various groups in the same cluster (30–40 small groups) meet monthly, thus creating a platform for peer-to-peer innovation promotion. These monthly cluster meetings also strengthen the social support networks that play a key part in dealing with the more nuanced and personal adoption challenges.

6.3 Accessibility and convenience

Enrolment in the TIST programme is open to all interested smallholders within the different project areas. Participation is not restricted by farm size (Benjamin and Blum, 2015), implying that even farmers with access to very small pieces of land can participate. Groups source their own seed and seedlings. For instance, groups are encouraged to establish and manage the nurseries but can also obtain seeds through other preferred local sources. This ensures that farmers only grow species they can obtain locally and with convenience. TIST cluster servants are recruited from the local community where they remain and work. Most are group members within the same communities where they operate. This ensures that the much-needed extension support is easily and conveniently accessible by the beneficiary community. TIST offers farmers contracts of 10–30 years along with regular training and extension support in financial management, tree management, and other relevant skills (Masiga et al., 2012). For these reasons, smallholders in TIST were less likely to be credit-constrained, and those that kept records enjoyed more favourable formal credit conditions (Benjamin et al., 2016). These factors minimize the barriers to entry into the programme, increasing the potential benefits from participation and making the programme highly scalable.

6.4 Information and social networks

Perception of performance is dependent on what is known about the impact of the programme. To introduce new entrants to the programme impacts, TIST adopts a “come and see” approach where representatives from a potential project area are invited to visit and directly engage with actual beneficiaries from older sites. For example, TIST started in western Uganda, with representatives of the south Rwenzori Diocese visiting active farmers in Tanzania and experiencing the impact of the project there and then returning and initiating it in their region. This approach creates an opportunity for potential participants to witness the benefits, learn, gauge their capability to participate, and build networks for support during implementation.

TIST also adopts a highly participatory approach in its activities with farmers. For instance, farmers are involved in the monitoring, verification, and reporting of the trees' carbon content along with quantifiers (Benjamin et al., 2018). Individual farmer experiences are often shared during the cluster meetings, which are always open to other community members who might be interested in the programme. Since the members of the cluster are often from the same geographical area and the same or closely related communities, the experiences shared are relatable and shared by people already known to the community. Through the group structure and these regular meetings, newly enrolled participants can get to engage with participants who have been in the programme longer. This creates more opportunities for validation of knowledge and farmer-to-farmer support during the adoption process.

Interesting experiences from the different cluster meetings held across the country are captured and compiled into monthly newsletters that are freely distributed by cluster servants to the different stakeholders in their areas of operation. The newsletters are also accessible to the public on the TIST website (https://www.tist.org, last access: 20 September 2025), creating an opportunity for other non-programme participants to learn about the programme activities, successes, and opportunities to get involved. The programme also maintains an open policy to research, actively seeking collaborations with researchers and providing access to programme data sets, which has enabled higher-level impact evaluations.

Through the various processes described above, TIST creates diverse opportunities for learning by doing, laying the foundation for social contagion as participants have access to numerous opportunities to observe impacts and peers to learn from and imitate. The social–ecological reinforcing feedback processes potentially lead to landscape impacts such as increased greening of the landscape in Kenya (Buxton et al., 2021), which, along with the demonstrated social impacts such as economic empowerment (Benjamin et al., 2018), have increased the value of carbon credits sold by TIST, thus commanding some of the highest prices for forest-based initiatives in the market, currently USD 46 per tonne (https://program.tist.org/buy-carbon-credits, last access: 22 March 2025). TIST has also received various recognitions and awards attesting to its contribution, drawing in more collaborators and partners, increasing the value of being a member of its network and potentially leading to network effects.

7 Conclusions

RA practices have been lauded as a potential solution to the growing food insecurity and declining smallholder farmer resilience to the growing climate change pressure, and their rapid and mass adoption is an essential step to addressing some of the key climate change targets (IUCN, 2021; Marrakech Partnership, 2022). However, except for a few programmes like TIST, most interventions promoting these practices struggle to attain the desired levels and rates of adoption. Moore et al. (2015) observed that a combination of scaling up, out, and deep had a greater likelihood of leading to large-scale system transformation than single strategies; however, a formula for this precise combination did not exist. In this paper, we attempted to address the later challenge by combining “the positive tipping points and Moore et al.'s scaling dimensions” and proposed a conceptual framework for rapid and sustained scaling. We apply it in the evaluation of TIST scaling success and draw three key lessons.

  1. One of the ways TIST achieves scaling up, out and deep is by empowering smallholder farmers to lead not only in the mobilization and recruitment of peers through group formation but also in the decisions around what tree species to plant, where, and how. Through this process, not only are the choices made contextually relevant, but the smallholders can also influence local policies and norms to complement their adoption choices. A key lesson here is to identify and work with centrally position actors who are able to influence all the dimensions of scaling and are motivated to do so.

  2. These different dimensions of scaling (scaling out, up, and deep) continuously interact, with interactions mediated by feedback processes. Interventions have to create enabling conditions for these reinforcing feedback processes to get triggered. TIST achieves this by enabling farmers to access the open carbon market, giving farmers decision autonomy and promoting group work, thus increasing the programme's likelihood of successful scaling.

  3. The rate of scaling is influenced by the reinforcing feedbacks acting in any particular context. This could possibly explain the different rates of scaling across the different sites in any particular country (see Fig. 2) despite having the same implementation mechanism, thus identifying key reinforcing feedback processes and leverage points that could be key in addressing context-specific scaling challenges.

Although the reasoning behind the proposed conceptual framework provides a compelling structure for systematically thinking about and addressing the rapid scaling challenge for RA in sub-Saharan Africa, in its present form it lacks strong empirical backing, and its practical utilization will depend on the availability of highly context-specific data associated with the relevant variables and parameters (enabling conditions, reinforcing feedbacks, and scaling goals). While monitoring and evaluation processes in existing programmes could be an important resource in bridging the essential data gaps, it would be worth re-orienting the monitoring targets to meet the data needs for accelerating scaling. Secondly, most resource-limited grassroots organizations may not have the capacity to invest in robust data collection, yet they are best placed to initiate certain grassroots actions. For such organizations, relevant regional- or country-level data sets could provide a starting point for narrowing down relevant actions and processes. Hence, as a next step, future research should create such data sets.

Data availability

Data and code used for Fig. 2 can be accessed from https://doi.org/10.5281/zenodo.17245915 (Emenyu and Cunliffe, 2025).

Author contributions

Conceptualization (APE, TWRP, and TP), funding acquisition (TWRP and AMC), investigation (APE and TWRP), data curation (APE), analysis and data visualization (APE, TWRP, and AMC), supervision (TWRP and AMC), manuscript writing (APE), and manuscript reviewing and editing (TWRP, TP, AMC, and TML). All authors contributed to and approved the final version of the paper.

Competing interests

The contact author has declared that none of the authors has any competing interests.

Disclaimer

Publisher's note: Copernicus Publications remains neutral with regard to jurisdictional claims made in the text, published maps, institutional affiliations, or any other geographical representation in this paper. While Copernicus Publications makes every effort to include appropriate place names, the final responsibility lies with the authors.

Special issue statement

This article is part of the special issue “Tipping points in the Anthropocene”. It is a result of the “Tipping Points: From Climate Crisis to Positive Transformation” international conference hosted by the Global Systems Institute (GSI) and University of Exeter (12–14 September 2022), as well as the associated creation of a Tipping Points Research Alliance by GSI and the Potsdam Institute for Climate Research, Exeter, Great Britain, 12–14 September 2022.

Acknowledgements

This work was supported by the Oppenheimer Programme in African Landscape Systems (OPALS). We thank TIST for providing access to their participant enrolment data which were used in this paper. We also thank the reviewers for the insightful feedback that helped us to improve the clarity of the manuscript.

Financial support

This research was jointly funded by Oppenheimer Generations Research and Conservation, Sarah Turvill, and University of Exeter.

Review statement

This paper was edited by Jonathan Donges and reviewed by two anonymous referees.

References

Abdulai, A. N., Abdul-Rahaman, A., and Issahaku, G.: Adoption and diffusion of conservation agriculture technology in Zambia: The role of social and institutional networks, Environ. Econ. Policy Stud., 23, 761–780, 2021. 

Agundez, D., Lawali, S., Mahamane, A., Alia, R., and Solino, M.: Development of agroforestry food resources in Niger: Are farmers' preferences context specific?, World Dev., 157, 1–12, 2022. 

Ainembabazi, J. H. and Mugisha, J.: The role of farming experience on the adoption of agricultural technologies: Evidence from smallholder farmers, J. Dev. Stud., 50, 666–679, https://doi.org/10.1080/00220388.2013.874556, 2014. 

Ajayi, O. C., Akinnifesi, F. K., Sileshi, G., Chekeredza, S., and Mgomba, S.: Payment for environmental services (PES): A mechanism for promoting sustainable agroforestry land use practices among smallholder farmers in Southern Africa, Conf. Int. Res. Food Secur. Nat. Resour. Manag. Rural Dev., 1–8, 2008. 

Alexander, M., Forastiere, L., Gupta, S., and Christakis, N. A.: Algorithms for seeding social networks can enhance the adoption of a public health intervention in urban India, P. Natl. Acad. Sci. USA, 119, 1–7, 2022. 

Alpizar, F., Del Carpio, M. B., Ferraro, P. J., and Meiselman, B. S.: Exposure-enhanced goods and technology disadoption, Working paper, 36–37, https://econ.gatech.edu/sites/default/files/seminars/202202/122_ExposureEnhancedGoods WP March 2022.pdf (last access: 2 October 2025), 2022. 

Amadu, F. O., McNamara, P. E., and Miller, D. C.: Understanding the adoption of climate-smart agriculture: A farm-level typology with empirical evidence from southern Malawi, World Dev., 125, 1–22, 2020. 

Assogbadjo, A. E., Glele Kakai, R., Djagoun, C. A. M. S., Codjia, J. T. C., and Sinsin, B.: Biodiversity and socioeconomic factors supporting farmers' choice of wild edible trees in the agroforestry systems of Benin (West Africa), For. Policy Econ., 14, 41–49, https://doi.org/10.1016/j.forpol.2011.07.013, 2012. 

Ayugi, B., Dike, V., Ngoma, H., Babaousmail, H., Mumo, R., and Ongoma, V.: Future changes in precipitation extremes over East Africa based on CMIP6 models, Water, 13, 1–19, 2021. 

Benjamin, E. O. and Blum, M.: Participation of smallholders in agroforestry agri-environmental scheme: A lesson from the rural Mount Kenyan region, J. Dev. Areas, 49, 127–143, 2015. 

Benjamin, E. O., Blum, M., and Punt, M.: The impact of extension and ecosystem services on smallholders' credit constraint, J. Dev. Areas, 50, 333–350, https://doi.org/10.1353/jda.2016.0020, 2016. 

Benjamin, E. O., Ola, O., and Buchenrieder, G.: Does an agroforestry scheme with payment for ecosystem services (PES) economically empower women in sub-Saharan Africa?, Ecosyst. Serv., 31, 1–11, 2018. 

Bergquist, L. F., Faber, B., Fally, T., Hoelzlein, M., Miguel, E., and Rodriguez-Clare, A.: Scaling up agricultural policy interventions: Evidence from Uganda, CEPR, https://cepr.org/voxeu/columns/scaling-agricultural-policy-interventions-evidence-uganda (last access: 2 October 2025), 2023. 

Bikhchandani, S., Hirshleifer, D., Tamuz, O., and Welch, I.: Information cascades and social learning, NBER, 1–109, https://www.nber.org/papers/w28887 (last access: 2 October 2025), 2021. 

Bouwman, T. I., Andersson, J. A., and Giller, K. E.: Adapting yet not adopting? Conservation agriculture in Central Malawi, Agric. Ecosyst. Environ., 307, 1–14, 2021. 

Brown, B., Nuberg, I., and Llewellyn, R.: Negative evaluation of conservation agriculture: Perspectives from African smallholder farmers, Int. J. Agric. Sustain., 15, 467–481, https://doi.org/10.1080/14735903.2017.1336051, 2017. 

Buxton, J., Powell, T., Ambler, J., Boulton, C., Nicholson, A., Arthur, R., Lees, K., Williams, H., and Lenton, M. T.: Community-driven tree planting greens the neighboring landscape, Sci. Rep., 11, 1–9, 2021. 

Centola, D.: Influencers, backfire effects and the power of the periphery, in: Personal Networks, Cambridge University Press, Cambridge, 1–28, https://doi.org/10.1017/9781108878296.005, 2021. 

Chinseu, E., Dougill, A., and Stringer, L.: Why do smallholder farmers dis-adopt conservation agriculture? Insights from Malawi, Land Degrad. Dev. (Special Issue), 30, 533–543, https://doi.org/10.1002/ldr.3190, 2019. 

Djido, A., Zougmore, R. B., Houessionon, P., Ouedraogo, M., Ouedraogo, I., and Diouf, N. S.: To what extent do weather and climate information services drive the adoption of climate smart agriculture practices in Ghana, Clim. Risk Manag., 32, 1–14, 2021. 

Djokoto, J. G., Owusu, V., and Awunyo-Vitor, D.: Adoption of organic agriculture: Evidence from cocoa farming in Ghana, Cogent Food Agric., 2, 1242181, 1–16, https://doi.org/10.1080/23311932.2016.1242181, 2016. 

Dosio, A., Jury, M. W., Almazroui, M., Ashfaq, M., Diallo, I., Engelbrecht, F. A., Klutse, N. A. B., Lennard, C., Pinto, I., Sylla, M. B., and Tamoffo, A. T.: Projected future daily characteristics of African precipitation based on global (CMIP5, CMIP6) and regional (CORDEX, CORDEX-CORE) climate models, Clim. Dynam., 1–24, https://doi.org/10.1007/s00382-021-05859-w, 2021. 

Emenyu, A. P. and Cunliffe, A.: Tess-laboratory/emenyu_et_al_accelerating_adoption: Accelerating Adoption of Regenerative Agriculture, v.2, Zenodo [data and code], https://doi.org/10.5281/zenodo.17245915, 2025. 

Fehr, E. and Fischbacher, U.: Third-party punishment and social norms, Evol. Hum. Behav., 25, 63–87, 2004. 

Fesenfeld, L. P., Schmid, N., Finger, R., Mathys, A., and Schmidt, T. S.: The politics of enabling tipping points for sustainable development, One Earth, 5, 1100–1108, 2022. 

Forsythe, L., Nyamanda, M., Mbachi Mwangwela, A., and Bennet, B.: Belief, taboos and minor crop value chains, Food Cult. Soc., 18, 501–517, https://doi.org/10.1080/15528014.2015.1043112, 2015. 

Geels, F. W.: Technological transitions as evolutionary reconfiguration processes: A multi-level perspective and a case-study, Res. Policy, 31, 1257–1274, 2002. 

Giller, K. E., Hijbeek, R., Andersson, J. A., and Sumberg, J.: Regenerative agriculture: An agronomic perspective, Outlook Agric., 50, 13–25, 2021. 

Gillespie, S., Menon, P., and Kennedy, A. L.: Scaling up impact on nutrition: What will it take?, Adv. Nutr., 6, 440–451, 2015. 

Giroux, S., Kaminski, P., Waldman, K., Blekking, J., Evans, T., and Gaylor, K. K.: Smallholder social networks: Advice seeking and adaptation in rural Kenya, Agric. Syst., 205, 1–13, 2023. 

Grabowski, P. P., Kerr, J. M., Haggblade, S., and Kabwe, S.: Determinants of adoption and disadoption of minimum tillage by cotton farmers in eastern Tanzania, Agric. Ecosyst. Environ., 231, 54–67, 2016. 

Habanyati, E. J., Nyanga, P. H., and Umar, B. B.: Factors contributing to disadoption of conservation agriculture among smallholder farmers in Petauke, Zambia, Kasetsart J. Soc. Sci., 41, 91–96, 2020. 

Halevy, N. and Halali, E.: Selfish third parties act as peacemakers by transforming conflicts and promoting cooperation, P. Natl. Acad. Sci. USA, 112, 6937–6942, 2015. 

Herrando, C. and Constantinides, E.: Emotional Contagion: A Brief Overview and Future Directions, Front. Psychol., 12, 712606, https://doi.org/10.3389/fpsyg.2021.712606, 2021. 

IFAD: Agriculture holds great promise for Africa, More than half of the Earth's arable land-roughly 600 million hectares-is located in Africa [Field report], Change Starts Here, http://www.ifad.org/thefieldreport, last access: 2 October 2025. 

IPCC: Climate Change 2022: Impacts, Adaptation and Vulnerability Working Group II Contribution to the Sixth Assessment Report of the Intergovernmental Panel on Climate Change, Cambridge University Press, Cambridge, UK and New York, USA, 84, https://doi.org/10.1017/9781009325844, 2022. 

IUCN: Regenerative agriculture works: New research and African businesses show how, https://www.iucn.org/news/nature-based-solutions/202110/regenerative-agriculture-works-new-research-and-african-businesses-show-how (last access: 2 October 2025), 2021. 

Kehinde, A. D. and Adeyemo, R.: A probit Analysis of Factors Affecting Improved Technologies Dis-adoption in Cocoa-Based Farming Systems of Southwestern Nigeria, Int. J. Agric. Econ., 2, 35–41, https://doi.org/10.11648/j.ijae.20170202.12, 2017. 

Khoza, S., Van Niekerk, D., and Nemakonde, L. D.: Understanding gender dimensions of climate-smart agriculture adoption in disaster-prone smallholder farming communities in Malawi and Zambia, Disast. Prev. Manag., 28, 530–547, https://doi.org/10.1108/DPM-10-2018-0347, 2019. 

Kifle, T., Ayal, D. Y., and Mulugeta, M.: Factors influencing farmers adoption of climate smart agriculture to respond climate variability in Siyandebrina Wayu District, Central Highlands of Ethiopia, Clim. Serv., 26, 1–10, 2022. 

Kouassi, J.-L., Kouassi, A., Bene, Y., Konan, D., Tondoh, E. J., and Kouame, C.: Exploring Barriers to Agroforestry Adoption by Cocoa Farmers in South-Western Côte d'Ivoire, Sustainability, 13, 1–16, 2021. 

Kunzekweguta, M., Rich, M. K., and Lyne, C. M.: Factors affecting adoption and intensity of conservation agriculture techniques applied by smallholders in Masvingo district, Zimbabwe, Agric. Econ. Res. Policy Pract. South. Afr., 56, 330–346, https://doi.org/10.1080/03031853.2017.1371616, 2017. 

Kurgat, B. K., Lamanna, C., Kimaro, A., Namoi, N., Manda, L., and Rosenstock, T. S.: Adoption of climate smart agriculture technologies in Tanzania, Front. Sustain. Food Syst., 4, 1–9, https://doi.org/10.3389/fsufs.2020.00055, 2020. 

LaSalle, T. J. and Hepperly, P.: Regenerative Organic Farming: A solution to global warming, Rodale Institute, https://www.researchgate.net/publication/237136333_Regenerative_Organic_Farming_A_Solution_to_Global_Warming (last access: 2 October 2025), 2008. 

Lenton, T. M., Benson, S., Smith, T., Ewar, T., Lanel, V., Petykowski, E., Powell, T. W. R., Abrams, J. F., Blomsma, F., and Sharpe, S.: Operationalising positive tipping points towards global sustainability, Glob. Sustain., 5, 1–6, 2022. 

Li, C., Stomph, T.-J., Makowski, D., Li, H., Zhang, C., Zhang, F., and Van der Werf, W.: The productive performance of intercropping, P. Natl. Acad. Sci. USA, 120, 1–10, 2023. 

Maindi, N. C., Osuga, I. M., and Gicheha, M. G.: Advancing climate smart agriculture: Adoption potential of multiple on-farm dairy production strategies among farmers in Muranga County, Kenya, Livest. Res. Rural Dev., 32,http://www.lrrd.org/lrrd32/4/izzac32063.html (last access: 2 October 2025), 2020. 

Marrakech Partnership: Sharm-El-Sheikh Adaptation Agenda, The global transformation towards adaptive and resilient development [Graphic], https://climatechampions.unfccc.int/wp-content/uploads/2022/11/SeS-Adaptation-Agenda_Complete-Report-COP27_FINAL-1.pdf (last access: 2 October 2025), 2022. 

Masiga, M., Yankel, C., and Iberre, C.: The International Small Group Tree Planting Program (TIST) Kenya (Institutional Innovations in African Smallholder Carbon Projects Case Study), CGIAR Res. Program Clim. Change Agric. Food Secur. (CCAFS), 1–16, https://cgspace.cgiar.org/handle/10568/21216 (last access: 2 October 2025), 2012. 

Millar, J. and Connell, J.: Strategies for scaling out impacts from Agric. Syst. change: The case of forages and livestock production in Laos, Agric. Hum. Values, 27, 213–225, 2010. 

Mills, M., Bode, M., Mascia, M. B., Weeks, R., Gelcich, S., Dudley, N., Govan, H., Archibald, C. L., Romero-de-Diego, C., Holden, M., Biggs, D., Glew, L., Naidoo, R., and Possingham, H. P.: How conservation initiatives go to scale, Nat. Sustain., 2, 935–940, 2019. 

Moore, M. L., Riddell, D., and Vocisano, D.: Scaling Out, Scaling up, Scaling Deep: Strategies of Non-profits in Advancing Systemic Social Innovation, J. Corp. Citizsh., 58, 67–84, 2015. 

Mujeyi, A., Mudhara, M., and Mutenje, M. J.: Adoption patterns of climate-smart agriculture in integrated crop-livestock smallholder systems of Zimbabwe, Clim. Dev., 14, 399–408, https://doi.org/10.1080/17565529.2021.1930507, 2022. 

Muriithi, L. N., Onyari, C. N., Mogaka, K. R., Gichimu, B. M., Gatumo, G. N., and Kwena, K.: Adoption determinants of adapted climate smart agricultural technologies among smallholder farmers in Machakos, Makueni and Kitui Counties of Kenya, J. Agric. Ext., 25, 75–85, 2021. 

Murindangabo, Y. T., Kopecky, M., and Konvalina, P.: Adoption of conservation agriculture in Rwanda; A case study of Gicumbi District Region, Agronomy, 11, 1–13, 2021. 

Newton, P., Civita, N., Frankel-Goldwater, L., Bartel, K., and Johns, C.: What Is Regenerative Agriculture? A Review of Scholar and Practitioner Definitions Based on Processes and Outcomes, Front. Sustain. Food Syst., 4, 1–11, https://doi.org/10.3389/fsufs.2020.577723, 2020. 

Nezomba, H., Mtambanengwe, F., Tittonell, P., and Mapfumo, P.: Practical assessment of soil degradation on smallholder farmers' fields in Zimbabwe: Integrating local knowledge and scientific diagnostic indicators, Catena, 156, 216–227, 2017. 

Nicol, P.: Pathways to scaling agroecology in the city region: Scaling out, scaling up and scaling deep through community-led trade, Sustainability, 12, 1–20, 2020. 

Oladele, O. I., Gitika, M. P., Ngari, F., Shimeles, A., Mamo, G., Aregawi, F., Braimoh, A. K., and Olorunfemi, O. D.: Adoption of agro-weather information sources for climate smart agriculture among farmers in Embu and Ada districts of Kenya and Ethiopia, Inf. Dev., 35, 639–654, https://doi.org/10.1177/0266666918779639, 2019. 

Owombo, P. T. and Idumah, F. O.: Determinants of agroforestry technology adoption among arable crop farmers in Ondo state, Nigeria: An empirical investigation, Agrofor. Syst., 91, 919–926, https://doi.org/10.1007/s10457-016-9967-2, 2017. 

Page, R. and Dilling, L.: The critical role of communities of practice and peer learning in scaling hydroclimatic information adoption, B. Am. Meteorol. Soc., 851–862, https://doi.org/10.1175/WCAS-D-18-0130.1, 2019. 

Powell, T., Smith, S. R., Zimm, C., and Bailey, E.: Section 4: Positive tipping points in technology, economy and society, in: Global Tipping Points Report, University of Exeter, https://global-tipping-points.org/download/4613/ (last access: 2 October 2025), 2023. 

Randall, J. R., Nickel, N. C., and Colman, I.: Contagion from peer suicidal behaviour in a representative sample of American adolescents, J. Affect. Disord., Res. Rep., 219–225, https://doi.org/10.1016/j.jad.2015.07.001, 2015. 

Razafimahatratra, H. M., Bignebat, C., David-Benz, H., Belieres, J.-F., and Penot, E.: Tryout and (Dis)adoption of conservation agriculture. Evidence from Western Madagascar, Land Use Policy, 100, 1–13, 2021. 

Reed, M. S.: Participatory technology development for agroforestry extension: An innovation-decision approach, Afr. J. Agric. Res., 2, 334–341, 2007. 

Rehberger, E., West, P. C., Spillane, C., and McKeown, P. C.: What climate and environmental benefits of regenerative agriculture practices? An evidence review, Environ. Res. Commun., 5, Topical Review, https://doi.org/10.1088/2515-7620/acd6dc, 2023. 

Reid, H. and Swiderska, K.: Biodiversity, climate change and poverty: Exploring the links, Int. Inst. Environ. Dev., 1–6, https://www.jstor.org/stable/pdf/resrep01413.pdf (last access: 2 October 2025), 2008. 

Schreefel, L., Schulte, R. P. O., De Boer, I. J. M., Pas Schrijver, A., and van Zanten, H. H. E.: Regenerative agriculture – The soil is the base, Glob. Food Secur., 26, 100404, https://doi.org/10.1016/j.gfs.2020.100404, 2020. 

Strauss, T. and Chhabria, P.: What is regenerative agriculture and how can it help us get to net zero food systems? 3 industry leaders explain, Climate Champions, https://www.weforum.org/agenda/2022/12/3-industry-leaders-on-achieving-net-zero-goals-with-regenerative-agriculture-practices/ (last access: 2 October 2025), 2022. 

Takeshima, H.: Custom-hired tractor services and returns to scale in smallholder agriculture: A production function approach, Agric. Econ., 48, 363–372, https://doi.org/10.1111/agec.12339, 2017. 

Teklu, A., Simane, B., and Bezabith, M.: Multiple adoption of climate smart agricultural innovation for agricultural sustainability: Empirical evidence from the upper Blue Nile Highlands of Ethiopia, Clim. Risk Manag., 39, 1–15, 2023. 

Tokita, C. K., Guess, A. M., and Tarnita, C. E.: Polarized information ecosystems can reorganize social networks via information cascades, P. Natl. Acad. Sci. USA, 118, 1–9, 2021. 

Tucker, C.: Network effects and market power: What have we learned in the last decade?, Antitrust, Spring, 72–79, https://gai.gmu.edu/wp-content/uploads/sites/27/2021/05/Session-13_Tucker-Network-Effects.pdf (last access: 2 October 2025), 2018. 

Wafula, L., Oduol, J., Oluoch-Kosura, W., Muriuki, J., Okello, J., and Mowo, J.: Does strengthening technical capacity of smallholder farmers enhance adoption of conservation practices? The case of conservation agriculture with trees in Kenya, Agroforest. Syst., 90, 1045–1059, https://doi.org/10.1007/s10457-015-9882-y, 2016. 

Wainwright, C. M., Black, E., and Allan, R. P.: Future changes in wet and dry season characteristics in CMIP5 and CMIP6 simulations, J. Hydrometeorol., 22, 2339–2357, https://doi.org/10.1175/JHM-D-21-0017.1, 2021. 

Zulu-Mbata, O., Chapoto, A., and Hichaambwa, M.: Determinants of conservation agriculture adoption among Zambian smallholder farmers, Working Paper No. 114, 1–22, https://doi.org/10.13140/RG.2.2.26850.32965, 2016. 

Download
Short summary
This paper proposes a new framework combining scaling theory with positive tipping points to explain how regenerative agriculture can scale rapidly. Drawing on the TIST programme (The International Small group and Tree planting programme) in East Africa, it shows that enabling conditions – like affordability, accessibility, and social trust – can trigger feedback loops such as social contagion and network effects. However, outcomes remain highly context-specific, requiring tailored approaches for sustained adoption.
Share
Altmetrics
Final-revised paper
Preprint